# jstack 实战死循环与死锁
打印 Java 进程,核心文件或远程调试服务器的 Java 线程堆栈跟踪。
比如我们观察到 CPU 利用率彪高,这个时候就很有可能发生了死循环之类的
语法如下:
jstack [ options ] pid
jstack [ options ] executable core
jstack [ options ] [ server-id@ ] remote-hostname-or-IP
2
3
4
5
来看看打印的信息内容
mrcode:chapter2 mrcode$ jstack 17835
2021-01-17 16:30:28
Full thread dump Java HotSpot(TM) 64-Bit Server VM (25.201-b09 mixed mode):
"http-nio-8080-exec-11" #51 daemon prio=5 os_prio=31 tid=0x00007fbc3c104000 nid=0xa40f waiting on condition [0x000070000e161000]
java.lang.Thread.State: WAITING (parking)
at sun.misc.Unsafe.park(Native Method)
- parking to wait for <0x00000007bec7c6f0> (a java.util.concurrent.locks.AbstractQueuedSynchronizer$ConditionObject)
at java.util.concurrent.locks.LockSupport.park(LockSupport.java:175)
at java.util.concurrent.locks.AbstractQueuedSynchronizer$ConditionObject.await(AbstractQueuedSynchronizer.java:2039)
at java.util.concurrent.LinkedBlockingQueue.take(LinkedBlockingQueue.java:442)
at org.apache.tomcat.util.threads.TaskQueue.take(TaskQueue.java:103)
at org.apache.tomcat.util.threads.TaskQueue.take(TaskQueue.java:31)
at java.util.concurrent.ThreadPoolExecutor.getTask(ThreadPoolExecutor.java:1074)
at java.util.concurrent.ThreadPoolExecutor.runWorker(ThreadPoolExecutor.java:1134)
at java.util.concurrent.ThreadPoolExecutor$Worker.run(ThreadPoolExecutor.java:624)
at org.apache.tomcat.util.threads.TaskThread$WrappingRunnable.run(TaskThread.java:61)
at java.lang.Thread.run(Thread.java:748)
"DestroyJavaVM" #44 prio=5 os_prio=31 tid=0x00007fbc3ba5f800 nid=0xe03 waiting on condition [0x0000000000000000]
java.lang.Thread.State: RUNNABLE
...
"VM Thread" os_prio=31 tid=0x00007fbc3983e000 nid=0x2e03 runnable
"GC task thread#0 (ParallelGC)" os_prio=31 tid=0x00007fbc3c009000 nid=0x1c07 runnable
"GC task thread#1 (ParallelGC)" os_prio=31 tid=0x00007fbc3b008800 nid=0x2003 runnable
"GC task thread#2 (ParallelGC)" os_prio=31 tid=0x00007fbc3b009800 nid=0x1e03 runnable
2
3
4
5
6
7
8
9
10
11
12
13
14
15
16
17
18
19
20
21
22
23
24
25
26
27
28
29
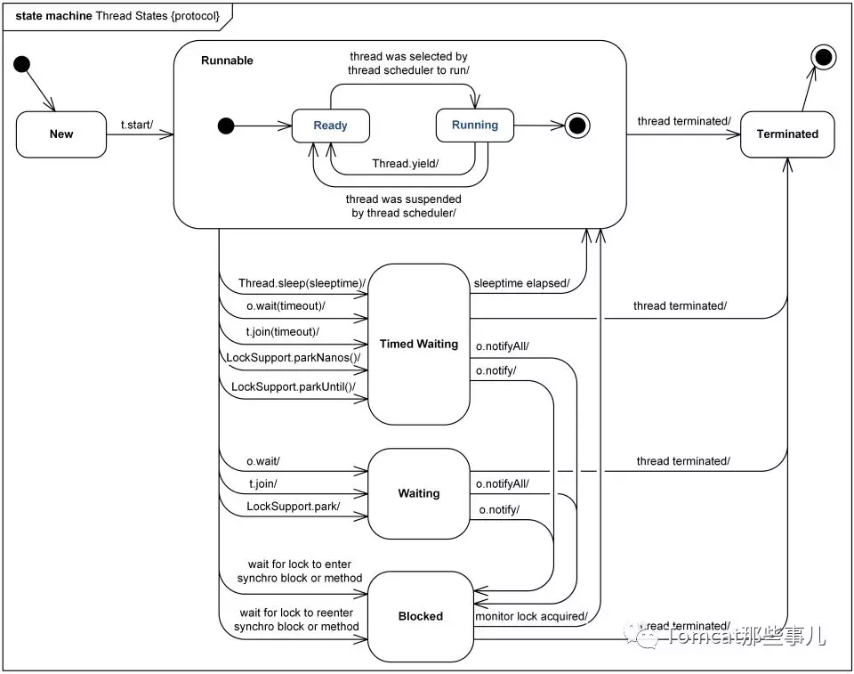
# JAVA 线程状态
NEW:新建
该线程尚未启动。
RUNNABLE:运行
线程正在 JVM 中执行。
BLOCKED:阻塞
线程被阻塞,等待监视器锁定。
WAITING:等待
线程无限期地等待另一个线程执行特定操作。
TIMED_WAITING:限时等待
线程正在等待另一个线程执行操作,直到指定的等待时间。
TERMINATED:终止
线程已退出。
关于以上的状态含义从官方而来,也在官网里面有。
可以看下他们具体的转换状态,有一篇文章:怎样了解你的线程在干嘛? (opens new window)

# 死循环导致 CPU 彪高问题
package cn.mrcode.stady.monitor_tuning.chapter2;
import org.springframework.web.bind.annotation.RequestMapping;
import org.springframework.web.bind.annotation.RestController;
import java.util.ArrayList;
import java.util.List;
@RestController
public class CpuController {
/**
* 死循环
*/
@RequestMapping("/loop")
public List<Long> loop() {
// 由于提取 json 的方法中有 bug ,边界没有考虑清楚
// 遇到这种错误的 json 串,就会导致死循环
String data = "{\"data\":[{\"partnerid\":]";
return getPartneridsFromJson(data);
}
/**
* 一段模拟业务代码,导致死循环的产生。
*
* @param data
* @return
*/
public static List<Long> getPartneridsFromJson(String data) {
//{\"data\":[{\"partnerid\":982,\"count\":\"10000\",\"cityid\":\"11\"},{\"partnerid\":983,\"count\":\"10000\",\"cityid\":\"11\"},{\"partnerid\":984,\"count\":\"10000\",\"cityid\":\"11\"}]}
//上面是正常的数据
List<Long> list = new ArrayList<Long>(2);
if (data == null || data.length() <= 0) {
return list;
}
int datapos = data.indexOf("data");
if (datapos < 0) {
return list;
}
int leftBracket = data.indexOf("[", datapos);
int rightBracket = data.indexOf("]", datapos);
if (leftBracket < 0 || rightBracket < 0) {
return list;
}
String partners = data.substring(leftBracket + 1, rightBracket);
if (partners == null || partners.length() <= 0) {
return list;
}
while (partners != null && partners.length() > 0) {
int idpos = partners.indexOf("partnerid");
if (idpos < 0) {
break;
}
int colonpos = partners.indexOf(":", idpos);
// 在这里会导致死循环,
int commapos = partners.indexOf(",", idpos);
if (colonpos < 0 || commapos < 0) {
//partners = partners.substring(idpos+"partnerid".length());//1
continue;
}
String pid = partners.substring(colonpos + 1, commapos);
if (pid == null || pid.length() <= 0) {
//partners = partners.substring(idpos+"partnerid".length());//2
continue;
}
try {
list.add(Long.parseLong(pid));
} catch (Exception e) {
//do nothing
}
partners = partners.substring(commapos);
}
return list;
}
}
2
3
4
5
6
7
8
9
10
11
12
13
14
15
16
17
18
19
20
21
22
23
24
25
26
27
28
29
30
31
32
33
34
35
36
37
38
39
40
41
42
43
44
45
46
47
48
49
50
51
52
53
54
55
56
57
58
59
60
61
62
63
64
65
66
67
68
69
70
71
72
73
74
75
访问 /loop 服务,就会进入死循环
使用 top 命令查看 CPU 负载
mrcode:chapter2 mrcode$ top
Processes: 709 total, 4 running, 705 sleeping, 3498 threads 17:58:22
Load Avg: 2.44, 3.02, 3.09 ...
# 主要看 Load AVG ,如果变化不大,那么就多开几个窗口请求 loop 方法
PID COMMAND %CPU TIME #TH #WQ #PORT MEM PURG CMPRS PGRP PPID STATE BOOSTS %CPU_ME %CPU_OTHRS UID FAULTS
33225 java 99.3 04:48.51 45/1 1 131 ...
2
3
4
5
6
7
通过输出信息可以看到,PID 为 33225 这个进程 ID CPU 占用 99.3%
通过 jstack 打出到文件
mrcode:chapter2 mrcode$ jstack 33225 > 33225.txt
我们还可以通过 top 命令找出指定进程里面的所有 线程
# 可以打印出该进程中的所有线程
$ top -H -p 33225
# 但是 mac 上 top 没有 -H 参数,看不到
2
3

就是如上图所示,不过这个 PID 是 十进制 的,jstack 中打印出来的信息线程 ID 是 十六进制的,也就是 nid=0x2037 这种。
下面可以通过 printf 把十进制转成十六进制
mrcode:chapter2 mrcode$ printf "%x\n" 8247
2037
2
那么拿到这个线程 ID 去刚刚打印出来的内容
# 笔者这里就假装上面找到的线程 id 和实际是一致的
# 也确实是这个线程导致的死循环
"http-nio-8080-exec-1" #31 daemon prio=5 os_prio=31 tid=0x00007fe3491df000 nid=0x9d03 runnable [0x000070000ff82000]
java.lang.Thread.State: RUNNABLE
at java.lang.String.indexOf(String.java:1780)
at java.lang.String.indexOf(String.java:1718)
at java.lang.String.indexOf(String.java:1698)
at cn.mrcode.stady.monitor_tuning.chapter2.CpuController.getPartneridsFromJson(CpuController.java:49)
at cn.mrcode.stady.monitor_tuning.chapter2.CpuController.loop(CpuController.java:19)
at sun.reflect.NativeMethodAccessorImpl.invoke0(Native Method)
at sun.reflect.NativeMethodAccessorImpl.invoke(NativeMethodAccessorImpl.java:62)
2
3
4
5
6
7
8
9
10
11
首先它的运行状态是 RUNNABLE 的,正在运行中,并且如果你搜索这个 getPartneridsFromJson 的话,会发现有 5 个线程,这里对应的是上面 top 找线程时那个图,排在最前面的最耗 CPU 的线程。这就很容易就定位到了出问题的代码
# 死锁问题
private Object lock1 = new Object();
private Object lock2 = new Object();
/**
* 死锁
*/
@RequestMapping("/deadlock")
public String deadlock() {
new Thread(() -> {
synchronized (lock1) {
try {
Thread.sleep(1000);
} catch (Exception e) {
}
synchronized (lock2) {
System.out.println("Thread1 over");
}
}
}).start();
new Thread(() -> {
synchronized (lock2) {
try {
Thread.sleep(1000);
} catch (Exception e) {
}
synchronized (lock1) {
System.out.println("Thread2 over");
}
}
}).start();
return "deadlock";
}
2
3
4
5
6
7
8
9
10
11
12
13
14
15
16
17
18
19
20
21
22
23
24
25
26
27
28
29
30
31
32
定义两个线程:
- 第一个线程先锁 lock1,休眠 1 秒,再获取 lock2
- 另一个线程先锁 lock2,休眠 1 秒,再获取 lock1
也就是说,当线程 1 从睡眠中醒来时,lock2 已经被获取过了,就一直等待,而另一个线程一直等待 lock1 的释放。两个线程就互相等待起来了,造成了死锁
访问 /deadlock 服务后,虽然返回了数据,但是程序中其实已经有一个死锁了。
这种情况下使用 top 命令查看消耗资源的进程 ID 就不合适了,因为死锁的话,它是等待状态,不怎么耗资源的。
# 直接找出我们的程序的进程 ID
mrcode:chapter2 mrcode$ jps -l
33902 cn.mrcode.stady.monitor_tuning.MonitorTuningApplication
# 再拉取到进程内容
mrcode:chapter2 mrcode$ jstack 33902 > 33902.txt
2
3
4
5
6
打开文件,直接拉到最后
...
JNI global references: 18082
Found one Java-level deadlock:
=============================
"Thread-15": # 这里说线程 15 等待一个 0x00007fcbd424e9e8 的监视器
waiting to lock monitor 0x00007fcbd424e9e8 (object 0x00000007beb40f88, a java.lang.Object),
which is held by "Thread-14" # 这个监视器是线程 14 持有的
"Thread-14":
waiting to lock monitor 0x00007fcbd48587b8 (object 0x00000007beb40f98, a java.lang.Object),
which is held by "Thread-15"
Java stack information for the threads listed above:
===================================================
"Thread-15":
at cn.mrcode.stady.monitor_tuning.chapter2.CpuController.lambda$deadlock$1(CpuController.java:101)
- waiting to lock <0x00000007beb40f88> (a java.lang.Object)
- locked <0x00000007beb40f98> (a java.lang.Object)
at cn.mrcode.stady.monitor_tuning.chapter2.CpuController$$Lambda$326/1187591911.run(Unknown Source)
at java.lang.Thread.run(Thread.java:748)
"Thread-14":
at cn.mrcode.stady.monitor_tuning.chapter2.CpuController.lambda$deadlock$0(CpuController.java:90)
- waiting to lock <0x00000007beb40f98> (a java.lang.Object)
- locked <0x00000007beb40f88> (a java.lang.Object)
at cn.mrcode.stady.monitor_tuning.chapter2.CpuController$$Lambda$325/1874685286.run(Unknown Source)
at java.lang.Thread.run(Thread.java:748)
Found 1 deadlock.
2
3
4
5
6
7
8
9
10
11
12
13
14
15
16
17
18
19
20
21
22
23
24
25
26
27
28
29
Found one Java-level deadlock: 直接提示发现一个 java 级死锁,并且有相关的 锁互相持有说明,还有相关的堆栈信息。
由于该场景是我们主动模拟的,比较容易找到,真实的线上场景代码很复杂,可能没有这么容易找出来,但是有了这样的工具,还是比较容易定位到的。