# 中介者模式
# 初识中介者模式
# 定义
用一个中介对象来封装一系列的对象交互。中介者是的各对象不需要显式地互相引用,从而使其耦合松散,而且可以独立的改变他们之间的交互。
# 结构和说明
实际上就是一个职责分离的体系

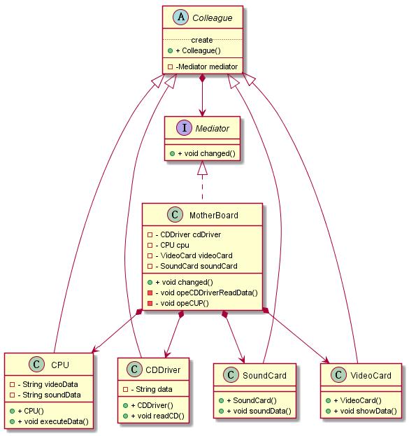
**Mediator:**中介者接口。在里面定义各个同事之间交互需要的方法,可以是公共的通讯方法,比如changed方法,大家都用,也可以是小范围的交互方法。 **ConcreteMediator:**具体中介者实现对象。它需要了解并维护各个同事对象,并负责具体的协调同事对象的交互关系。 **Colleague:**同事类的定义,通常实现成为抽象类,主要负责约束同事对象的类型,并实现一些具体同事类之间的公共功能,比如:每个具体同事类都应该知道中介者对象,也就是具体同事类都会持有中介者对象。就可以定义到这个类里面。 **ConcreteColleague:**具体的同事类,实现自己的业务,在需要与其他同事通讯的时候,就与持有的中介者通信,中介者会负责与其它的同事交互。
/**
* 中介者,定义各个同事对象通信的接口
*/
public interface Mediator {
/**
* 同事对象在自身改变的时候来通知中介者的方法,
* 让中介者去负责相应的与其他同事对象的交互
* @param colleague 同事对象自身,好让中介者对象通过对象实例
* 去获取同事对象的状态
*/
public void changed(Colleague colleague);
}
/**
* 具体的中介者实现
*/
public class ConcreteMediator implements Mediator {
/**
* 持有并维护同事A
*/
private ConcreteColleagueA colleagueA;
/**
* 持有并维护同事B
*/
private ConcreteColleagueB colleagueB;
/**
* 设置中介者需要了解并维护的同事A对象
* @param colleague 同事A对象
*/
public void setConcreteColleagueA(ConcreteColleagueA colleague) {
colleagueA = colleague;
}
/**
* 设置中介者需要了解并维护的同事B对象
* @param colleague 同事B对象
*/
public void setConcreteColleagueB(ConcreteColleagueB colleague) {
colleagueB = colleague;
}
public void changed(Colleague colleague) {
//某个同事类发生了变化,通常需要与其他同事交户
//具体协调相应的同事对象来实现协作行为
}
}
/**
* 同事类的抽象父类
*/
public abstract class Colleague {
/**
* 持有中介者对象,每一个同事类都知道它的中介者对象
*/
private Mediator mediator;
/**
* 构造方法,传入中介者对象
* @param mediator 中介者对象
*/
public Colleague(Mediator mediator) {
this.mediator = mediator;
}
/**
* 获取当前同事类对应的中介者对象
* @return 对应的中介者对象
*/
public Mediator getMediator() {
return mediator;
}
}
/**
* 具体的同事类A
*/
public class ConcreteColleagueA extends Colleague {
public ConcreteColleagueA(Mediator mediator) {
super(mediator);
}
/**
* 示意方法,执行某些业务功能
*/
public void someOperation() {
//在需要跟其他同事通信的时候,通知中介者对象
getMediator().changed(this);
}
}
/**
* 具体的同事类B
*/
public class ConcreteColleagueB extends Colleague {
public ConcreteColleagueB(Mediator mediator) {
super(mediator);
}
/**
* 示意方法,执行某些业务功能
*/
public void someOperation() {
//在需要跟其他同事通信的时候,通知中介者对象
getMediator().changed(this);
}
}
2
3
4
5
6
7
8
9
10
11
12
13
14
15
16
17
18
19
20
21
22
23
24
25
26
27
28
29
30
31
32
33
34
35
36
37
38
39
40
41
42
43
44
45
46
47
48
49
50
51
52
53
54
55
56
57
58
59
60
61
62
63
64
65
66
67
68
69
70
71
72
73
74
75
76
77
78
79
80
81
82
83
84
85
86
87
88
89
90
91
92
93
94
95
96
97
98
99
100
# 体会中介者模式
# 问题:如果没有主板
如果电脑里面没有了主板,那么各个配件之间就必须自行相互交互,以互相传送数据,理论上说,基本上各个配件相互之间都存在交互数据的可能。
画图表示的话。就是一团乱。
有了主板,各个配件的交互完全通过主板来完成,每个配件都只需要和主板交互,而主板知道如何和所有的配件打交道,那就简单多了。
# 存在的问题(对象之间太耦合了)
如果上面的情况发生在软件开发上呢?
如果把每个电脑配件都抽象成为一个类或则是子系统,那就相当于出现了多个类之间相互交互,而且交互还很繁琐,导致每个类都必须知道所有需要交互的类,也就是我们常说的类和类的耦合了,是不是很麻烦?
这样一来,不但开发的时候每个类会复杂,因为要兼顾其他的类,更要命的是每个类在发生改动的时候,需要通知所有相关的类一起修改,因为接口或则是功能发生了变动,使用它的地方都得变,太可怕了吧!
那该如何来简化这种关系呢?
# 不用模式的解决方案
不演示了,太烦乱!
# 使用模式的解决方案:使用电脑来看电影
为了演示,考虑一个稍微具体点的功能。在日常生活中,我们经常使用电脑来看电影,把这个过程描述出来,这里仅仅考虑正常的 ,也就是有主板的情况,简化后假定会有如下的交互过程:
- 首先是光驱要读取光盘上的数据,然后告诉主板,它的状态改变了。
- 主板去得到光驱的数据,把这些数据交给CPU进行分析处理
- CPU处理完后,把数据分成了视频数据和音频数据,通知主板,它处理完了。
- 主板去得到CPU处理过后的数据,分别把数据交给显卡和声卡,,去显示出视频和发出声音
当然这是一个持续的、不断重复的过程,从而形成不间断的视频和声音,具体的运行过程不再讨论之列,假设就有如上简单的交互关系就可以了,也就是说想看电影,把光盘放入光驱,光驱开始读盘,就可以看电影了
这种实现的好处,同事类之间松散耦合了。比如:光驱只管读取数据,读完之后交给主板,由主板来协调对应的具体同事类去处理
/**
* 同事类的抽象父类
*/
public abstract class Colleague {
/**
* 持有中介者对象,每一个同事类都知道它的中介者对象
*/
private Mediator mediator;
/**
* 构造方法,传入中介者对象
* @param mediator 中介者对象
*/
public Colleague(Mediator mediator) {
this.mediator = mediator;
}
/**
* 获取当前同事类对应的中介者对象
* @return 对应的中介者对象
*/
public Mediator getMediator() {
return mediator;
}
}
/**
* 光驱类,一个同事类
*/
public class CDDriver extends Colleague{
public CDDriver(Mediator mediator) {
super(mediator);
}
/**
* 光驱读取出来的数据
*/
private String data = "";
/**
* 获取光驱读取出来的数据
* @return 光驱读取出来的数据
*/
public String getData(){
return this.data;
}
/**
* 读取光盘
*/
public void readCD(){
//逗号前是视频显示的数据,逗号后是声音
this.data = "设计模式,值得好好研究";
//通知主板,自己的状态发生了改变
this.getMediator().changed(this);
}
}
/**
* CPU类,一个同事类
*/
public class CPU extends Colleague{
public CPU(Mediator mediator) {
super(mediator);
}
/**
* 分解出来的视频数据
*/
private String videoData = "";
/**
* 分解出来的声音数据
*/
private String soundData = "";
/**
* 获取分解出来的视频数据
* @return 分解出来的视频数据
*/
public String getVideoData() {
return videoData;
}
/**
* 获取分解出来的声音数据
* @return 分解出来的声音数据
*/
public String getSoundData() {
return soundData;
}
/**
* 处理数据,把数据分成音频和视频的数据
* @param data 被处理的数据
*/
public void executeData(String data){
//把数据分解开,前面的是视频数据,后面的是音频数据
String [] ss = data.split(",");
this.videoData = ss[0];
this.soundData = ss[1];
//通知主板,CPU的工作完成
this.getMediator().changed(this);
}
}
/**
* 声卡类,一个同事类
*/
public class SoundCard extends Colleague{
public SoundCard(Mediator mediator) {
super(mediator);
}
/**
* 按照声频数据发出声音
* @param data 发出声音的数据
*/
public void soundData(String data){
System.out.println("画外音:"+data);
}
}
/**
* 显卡类,一个同事类
*/
public class VideoCard extends Colleague{
public VideoCard(Mediator mediator) {
super(mediator);
}
/**
* 显示视频数据
* @param data 被显示的数据
*/
public void showData(String data){
System.out.println("您正观看的是:"+data);
}
}
/**
* 中介者对象的接口
*/
public interface Mediator {
/**
* 同事对象在自身改变的时候来通知中介者的方法,
* 让中介者去负责相应的与其他同事对象的交互
* @param colleague 同事对象自身,好让中介者对象通过对象实例
* 去获取同事对象的状态
*/
public void changed(Colleague colleague);
}
/**
* 主板类,实现中介者接口
*/
public class MotherBoard implements Mediator{
/**
* 需要知道要交互的同事类——光驱类
*/
private CDDriver cdDriver = null;
/**
* 需要知道要交互的同事类——CPU类
*/
private CPU cpu = null;
/**
* 需要知道要交互的同事类——显卡类
*/
private VideoCard videoCard = null;
/**
* 需要知道要交互的同事类——声卡类
*/
private SoundCard soundCard = null;
public void setCdDriver(CDDriver cdDriver) {
this.cdDriver = cdDriver;
}
public void setCpu(CPU cpu) {
this.cpu = cpu;
}
public void setVideoCard(VideoCard videoCard) {
this.videoCard = videoCard;
}
public void setSoundCard(SoundCard soundCard) {
this.soundCard = soundCard;
}
public void changed(Colleague colleague) {
if(colleague == cdDriver){
//表示光驱读取数据了
this.opeCDDriverReadData((CDDriver)colleague);
}else if(colleague == cpu){
//表示CPU处理完了
this.opeCPU((CPU)colleague);
}
}
/**
* 处理光驱读取数据过后与其他对象的交互
* @param cd 光驱同事对象
*/
private void opeCDDriverReadData(CDDriver cd){
//1:先获取光驱读取的数据
String data = cd.getData();
//2:把这些数据传递给CPU进行处理
this.cpu.executeData(data);
}
/**
* 处理CPU处理完数据后与其他对象的交互
* @param cpu CPU同事类
*/
private void opeCPU(CPU cpu){
//1:先获取CPU处理过后的数据
String videoData = cpu.getVideoData();
String soundData = cpu.getSoundData();
//2:把这些数据传递给显卡和声卡展示出来
this.videoCard.showData(videoData);
this.soundCard.soundData(soundData);
}
}
public class Client {
public static void main(String[] args) {
//1:创建中介者——主板对象
MotherBoard mediator = new MotherBoard();
//2:创建同事类
CDDriver cd = new CDDriver(mediator);
CPU cpu = new CPU(mediator);
VideoCard vc = new VideoCard(mediator);
SoundCard sc = new SoundCard(mediator);
//3:让中介者知道所有的同事
mediator.setCdDriver(cd);
mediator.setCpu(cpu);
mediator.setVideoCard(vc);
mediator.setSoundCard(sc);
//4:开始看电影,把光盘放入光驱,光驱开始读盘
cd.readCD();
}
}
2
3
4
5
6
7
8
9
10
11
12
13
14
15
16
17
18
19
20
21
22
23
24
25
26
27
28
29
30
31
32
33
34
35
36
37
38
39
40
41
42
43
44
45
46
47
48
49
50
51
52
53
54
55
56
57
58
59
60
61
62
63
64
65
66
67
68
69
70
71
72
73
74
75
76
77
78
79
80
81
82
83
84
85
86
87
88
89
90
91
92
93
94
95
96
97
98
99
100
101
102
103
104
105
106
107
108
109
110
111
112
113
114
115
116
117
118
119
120
121
122
123
124
125
126
127
128
129
130
131
132
133
134
135
136
137
138
139
140
141
142
143
144
145
146
147
148
149
150
151
152
153
154
155
156
157
158
159
160
161
162
163
164
165
166
167
168
169
170
171
172
173
174
175
176
177
178
179
180
181
182
183
184
185
186
187
188
189
190
191
192
193
194
195
196
197
198
199
200
201
202
203
204
205
206
207
208
209
210
211
212
213
214
215
216
217
218
219
220
221
222
223
224
225
226
227
# 理解中介者模式
# 认识中介者模式
中介者的功能非常简单,就是封装对象之间的交互。如果一个对象的操作会引起其他相关对象的变化,或则是某个操作需要引起其他对象的后续或连带操作,而这个对象又不希望自己来处理这些关系`,那么就可以找中介者,把所有的麻烦扔给它,只在需要的时候通知中介者,其他的就让中介者去处理就可以了。反过来,
其他的对象在操作的时候,可能会引起这个对象的变化,也可以这么做。最后对象之间就完全分离了,谁都不直接跟其他对象交互,那么相互的关系,全部被集中到中介者对象里面了,所有的对象就只是跟中介者对象进行通信,相互之间不再有联系。把所有对象之间的交互都封装在中介者当中,无形中还得到另外一个好处,就是
能够集中的控制这些对象的交互关系,这样有什么变化的时候,修改起来就很方便。需要Mediator接口吗?
有没有使用Mediator接口的必要,
取决于是否会提供多个不同的中介者实现。如果中介者实现只有一个的话,而且预计中也没有需要扩展的要求, 就可以不定义Mediator接口,让各个同事对象直接使用中介者实现对象;如果中介者实现不只一个,或则预计中有扩展的要求,那么就需要定义Mediator接口,让各个同事对象来面向中介者接口编程,而无需关心具体的中介者实现。同事关系
在中介者模式中,要求这些类都要
继承相同的类,也就是说,这些对象从某个角度讲是同一个类型,算是兄弟对象。 正因为这些同事兄弟之间交互关系很复杂,才需要中介者来中介同事和中介者的关系
中介者对象和同事对象之间是相互依赖的。如何实现同事和中介者的通信
- 在
mediator接口中定义一个特殊的通知接口,作为一个通用的方法,让各个同事类来调用这个方法。 - 可以采用观察者模式。把Mediator实现成为观察者具体实现 ,而各个同事类实现成为subject具体的目标实现对象,这样同事类发生了改变,会通知mediator。Mediator在接到通知后,会与相应的同事对象进行交互。
- 在
中介者模式的调用顺序示意图

# 广义中介者
标准的中介者模式在实际使用中的困难
是否有必要为同事对象定义一个公共的父类?
大家都知道,java是单继承的,为了使用中介者模式,就让这些同事对象继承一个父类,这是很不好的; 再说了,这个父类目前也没有特别的公共功能,也就是说继承它也得不到多少好处。 在实际开发中,很多相互交互的对象本身是没有公共父类的,强行加上一个父类,会让这些对象实现起来特别别扭。
同事类有必要持有中介者么?
同事类需要知道中介者对象,以便当他们发生改变的时候,能够通知中介者对象,但是否需要作为属性,并通过构造方法传入,这么强的依赖关系呢? 也可以有简单的方式去通知中介者对象,比如把中介者对象做成单列,直接在同事类的方法里面去调用中介者对象。
是否需要中介者接口?
在实际开发中,很常见的情况是不需要中介者接口的,而且中介者对象也不需要创建很多实例,因为中介者是用来封装和处理同事对象的关系的,它一般是没有状态需要维护的,因此中介者通常可以实现成单列。
中介者对象是否需要持有所有的同事?
虽说中介者对象需要知道所有的同事类,这样中介者才能与他们交互。但是是否需要作为属性这么强烈的依赖关系?而且中介者对象在不同的关系维护上,可能会需要不同的同事对象的实例,因此可以在中介者处理的方法里面去创建、或则获取、或则从参数传入需要的同事对象。
中介者对象只是提供一个公共的方法,来接受同事对象的通知吗?
从示例就可以看出来,在公共方法里,还是要去区分到底是谁调过来,这还是简单的,还没有去区分到底是什么样的业务出发调用过来的,因为不同的业务,引起的与其他对象的交互是不一样的。 因此在实际开发中,通常会提供具体的业务通知方法,这样就不用挨个再去判断到底是什么对象,具体是什么业务了。
# 对标准的中介者模式在实际使用中的改进
基于上面的考虑,在实际应用开发中,经常会简化中介者模式,来使开发变得简单,比如有如下的简化:
- 通常会去调同事对象的父类,这样就可以让任意的对象,只要需要相互交互,就可以成为同事;
- 还有通常不定义Mediator接口,把具体的中介者对象实现成为单例;
- 另外一点就是同事对象不再持有中介者,而是在需要的时候直接获取中介者对象并调用;中介者也不再持有同事对象,而是在具体处理方法里面去创建、或则获取、或则从参数传入需要的同事对象。
把这样经过简化、变形使用的情况称为广义中介者。
# 广义中介者示例----部门与人员
部门和人员的关系:是多对多
问题的出现(对象之间的多对多,就是对象互相之间持有对方的集合)
想想部门和人员的功能交互,举几个常见的功能:
- 部门被撤销
- 部门之间进行合并
- 人员离职
- 人员从一个部门调职到另外一个部门
想要实现这些功能,按照前面的设计,该怎么做呢?
1. 系统运行期间,部门被撤销了,就意味者这个部门不存在了,可是原来这个部门下所有的人员,每个人员的所属部门中都有这个部门呢,那么就需要先通知所有的人员,把这个部门从他们的所属部门中去掉,然后才可以清除这个部门。 2. 部门合并,是合并成一个新的部门呢?还是把一个部门并入到另一个部门?如果是合并成一个新的部门,那么需要把原有的两个部门撤销,然后再新增一个部门,如果是把一个部门合并到另一个部门里面,那就是撤销掉一个部门,然后把这个部门下的人员移动到这个部门。不管是那种情况,都面临着需要通知相应的人员进行更改这样的问题。 3. 人员离职了,反过来就需要通知他所属于的部门,从部门的拥有人员的记录中去除掉这个人员。 4. 人员调职,同样需要通知相关的部门,先从原来的部门中去除掉,然后再到新的部门添加上。 **上了上述的描述,觉得糟糕之极!** **产生该问题的原因在于:** 部门和人员之间的耦合,这样导致操作人员的时候,需要操作所有相关的部门,而操作部门的时候又需要操所有相关的人员,使得部门和人员搅合在了一起中介者来解决
找到了根源就好办了,采用中介者模式,引入一个中介者对象来管理部门和人员之间的关系,就能解决这些问题了。 如果采用标准的中介者模式,想想上面提出的那些问题点吧,就知道实现起来会很别扭。因此采用广义的中介者来解决,这样部门和人员就完全解耦了,也就是说部门不知道人员,人员也不知道部门,他们完全分开,他们之间的关系就完全由中介者对象来管理了。
/**
* 部门类
*/
public class Dep{
/**
* 描述部门编号
*/
private String depId;
/**
* 描述部门名称
*/
private String depName;
public String getDepId() {
return depId;
}
public void setDepId(String depId) {
this.depId = depId;
}
public String getDepName() {
return depName;
}
public void setDepName(String depName) {
this.depName = depName;
}
/**
* 撤销部门
* @return 是否撤销成功
*/
public boolean deleteDep(){
//1:要先通过中介者去清除掉所有与这个部门相关的部门和人员的关系
DepUserMediatorImpl mediator = DepUserMediatorImpl.getInstance();
mediator.deleteDep(depId);
//2:然后才能真的清除掉这个部门
//请注意在实际开发中,这些业务功能可能会做到业务层去,
//而且实际开发中对于已经使用的业务数据通常是不会被删除的,
//而是会被做为历史数据保留
return true;
}
}
/**
* 人员类
*/
public class User{
/**
* 人员编号
*/
private String userId;
/**
* 人员名称
*/
private String userName;
public String getUserId() {
return userId;
}
public void setUserId(String userId) {
this.userId = userId;
}
public String getUserName() {
return userName;
}
public void setUserName(String userName) {
this.userName = userName;
}
/**
* 人员离职
* @return 是否处理成功
*/
public boolean dimission(){
//1:要先通过中介者去清除掉所有与这个人员相关的部门和人员的关系
DepUserMediatorImpl mediator = DepUserMediatorImpl.getInstance();
mediator.deleteUser(userId);
//2:然后才能真的清除掉这个人员
//请注意,实际开发中,人员离职,是不会真的删除人员记录的,
//通常是把人员记录的状态或者是删除标记设置成已删除,
//只是不再参加新的业务,但是已经发生的业务记录是不会被清除掉的
return true;
}
}
/**
* 描述部门和人员关系的类
*/
public class DepUserModel {
/**
* 用于部门和人员关系的编号,用做主键
*/
private String depUserId;
/**
* 部门的编号
*/
private String depId;
/**
* 人员的编号
*/
private String userId;
public String getDepUserId() {
return depUserId;
}
public void setDepUserId(String depUserId) {
this.depUserId = depUserId;
}
public String getDepId() {
return depId;
}
public void setDepId(String depId) {
this.depId = depId;
}
public String getUserId() {
return userId;
}
public void setUserId(String userId) {
this.userId = userId;
}
}
/**
* 实现部门和人员交互的中介者实现类
* 说明:为了演示的简洁性,只示例实现撤销部门和人员离职的功能
*/
public class DepUserMediatorImpl{
private static DepUserMediatorImpl mediator = new DepUserMediatorImpl();
private DepUserMediatorImpl(){
//调用初始化测试数据的功能
initTestData();
}
public static DepUserMediatorImpl getInstance(){
return mediator;
}
/**
* 测试用,记录部门和人员的关系
*/
private Collection<DepUserModel> depUserCol = new ArrayList<DepUserModel>();
/**
* 初始化测试数据
*/
private void initTestData(){
//准备一些测试数据
DepUserModel du1 = new DepUserModel();
du1.setDepUserId("du1");
du1.setDepId("d1");
du1.setUserId("u1");
depUserCol.add(du1);
DepUserModel du2 = new DepUserModel();
du2.setDepUserId("du2");
du2.setDepId("d1");
du2.setUserId("u2");
depUserCol.add(du2);
DepUserModel du3 = new DepUserModel();
du3.setDepUserId("du3");
du3.setDepId("d2");
du3.setUserId("u3");
depUserCol.add(du3);
DepUserModel du4 = new DepUserModel();
du4.setDepUserId("du4");
du4.setDepId("d2");
du4.setUserId("u4");
depUserCol.add(du4);
DepUserModel du5 = new DepUserModel();
du5.setDepUserId("du5");
du5.setDepId("d2");
du5.setUserId("u1");
depUserCol.add(du5);
}
/**
* 完成因撤销部门的操作所引起的与人员的交互,需要去除相应的关系
* @param depId 被撤销的部门对象的编号
* @return 是否已经正确的处理了因撤销部门所引起的与人员的交互
*/
public boolean deleteDep(String depId) {
//请注意:为了演示简单,部门撤销后,原部门的人员怎么处理等后续业务处理,这里就不管了
//1:到记录部门和人员关系的集合里面,寻找跟这个部门相关的人员
//设置一个临时的集合,记录需要清除的关系对象
Collection<DepUserModel> tempCol = new ArrayList<DepUserModel>();
for(DepUserModel du : depUserCol){
if(du.getDepId().equals(depId)){
//2:需要把这个相关的记录去掉,先记录下来
tempCol.add(du);
}
}
//3:从关系集合里面清除掉这些关系
depUserCol.removeAll(tempCol);
return true;
}
/**
* 完成因人员离职引起的与部门的交互
* @param userId 离职的人员的编号
* @return 是否正确处理了因人员离职引起的与部门的交互
*/
public boolean deleteUser(String userId) {
//1:到记录部门和人员关系的集合里面,寻找跟这个人员相关的部门
//设置一个临时的集合,记录需要清除的关系对象
Collection<DepUserModel> tempCol = new ArrayList<DepUserModel>();
for(DepUserModel du : depUserCol){
if(du.getUserId().equals(userId)){
//2:需要把这个相关的记录去掉,先记录下来
tempCol.add(du);
}
}
//3:从关系集合里面清除掉这些关系
depUserCol.removeAll(tempCol);
return true;
}
/**
* 测试用,在内部打印显示一下一个部门下的所有人员
* @param dep 部门对象
*/
public void showDepUsers(Dep dep) {
for(DepUserModel du : depUserCol){
if(du.getDepId().equals(dep.getDepId())){
System.out.println("部门编号="+dep.getDepId()+"下面拥有人员,其编号是:"+du.getUserId());
}
}
}
/**
* 测试用,在内部打印显示一下一个人员所属的部门
* @param user 人员对象
*/
public void showUserDeps(User user) {
for(DepUserModel du : depUserCol){
if(du.getUserId().equals(user.getUserId())){
System.out.println("人员编号="+user.getUserId()+"属于部门编号是:"+du.getDepId());
}
}
}
/**
* 完成因人员调换部门引起的与部门的交互
* @param userId 被调换的人员的编号
* @param oldDepId 调换前的部门的编号
* @param newDepId 调换后的部门的编号
* @return 是否正确处理了因人员调换部门引起的与部门的交互
*/
public boolean changeDep(String userId,String oldDepId, String newDepId) {
//本示例不去实现了
return false;
}
/**
* 完成因部门合并操作所引起的与人员的交互
* @param colDepIds 需要合并的部门的编号集合
* @param newDep 合并后新的部门对象
* @return 是否正确处理了因部门合并操作所引起的与人员的交互
*/
public boolean joinDep(Collection<String> colDepIds, Dep newDep) {
//本示例不去实现了
return false;
}
}
public class Client {
public static void main(String[] args) {
DepUserMediatorImpl mediator = DepUserMediatorImpl.getInstance();
//准备要撤销的部门,仅仅需要一个部门编号
Dep dep = new Dep();
dep.setDepId("d1");
Dep dep2 = new Dep();
dep2.setDepId("d2");
//准备用于测试的人员,也只需要一个人员编号
User user = new User();
user.setUserId("u1");
//测试撤销部门,在运行之前,输出一下,看这个人员属于哪些部门
System.out.println("撤销部门前------------------");
mediator.showUserDeps(user);
//真正执行业务,撤销这个部门
dep.deleteDep();
//再次输出一下,看这个人员属于哪些部门
System.out.println("撤销部门后------------------");
mediator.showUserDeps(user);
//测试人员离职,在运行之前,输出一下,看这个部门下都有哪些人员
System.out.println("---------------------------------");
System.out.println("人员离职前------------------");
mediator.showDepUsers(dep2);
//真正执行业务,人员离职
user.dimission();
//再次输出一下,看这个部门下都有哪些人员
System.out.println("人员离职后------------------");
mediator.showDepUsers(dep2);
}
}
2
3
4
5
6
7
8
9
10
11
12
13
14
15
16
17
18
19
20
21
22
23
24
25
26
27
28
29
30
31
32
33
34
35
36
37
38
39
40
41
42
43
44
45
46
47
48
49
50
51
52
53
54
55
56
57
58
59
60
61
62
63
64
65
66
67
68
69
70
71
72
73
74
75
76
77
78
79
80
81
82
83
84
85
86
87
88
89
90
91
92
93
94
95
96
97
98
99
100
101
102
103
104
105
106
107
108
109
110
111
112
113
114
115
116
117
118
119
120
121
122
123
124
125
126
127
128
129
130
131
132
133
134
135
136
137
138
139
140
141
142
143
144
145
146
147
148
149
150
151
152
153
154
155
156
157
158
159
160
161
162
163
164
165
166
167
168
169
170
171
172
173
174
175
176
177
178
179
180
181
182
183
184
185
186
187
188
189
190
191
192
193
194
195
196
197
198
199
200
201
202
203
204
205
206
207
208
209
210
211
212
213
214
215
216
217
218
219
220
221
222
223
224
225
226
227
228
229
230
231
232
233
234
235
236
237
238
239
240
241
242
243
244
245
246
247
248
249
250
251
252
253
254
255
256
257
258
259
260
261
262
263
264
265
266
267
268
269
270
271
272
273
274
275
276
277
278
279
280
281
282
283
284
285
286
287
288
289
290
291
?:我咋感觉这个就是平时web开发中的service呢?
# 中介者模式的优缺点
优点:
- 松散耦合
- 集中控制交互
- 多对多变成一对多
缺点:
- 过度集中化
# 思考中介者模式
**中介者模式的本质是: **封装交互【重点是封装】
# 何时选用中介者模式
- 如果一组对象之间的通信方式比较复杂,导致相互依赖、结构混乱,可以采用中介者模式,把这些对象相互的交互管理起来,各个对象都只需要和中介者交互,从而使得各个对象松散耦合,结构也更清晰易懂
- 如果一个对象引用很多的对象,并直接跟这些对象交互,导致难以复用该对象。可以采用中介者模式,把这个对象跟其他对象的交互封装到中介者对象里面,这个对象就只需要和中介者对象交互就可以了。